Interactive Dashboard

Explore our Power BI tool to filter by active equipment/room and instantly view specific training requirements


Access Flowcharts

Review our static guides to visualize the step-by-step path for FOM access and equipment-specific prerequisites

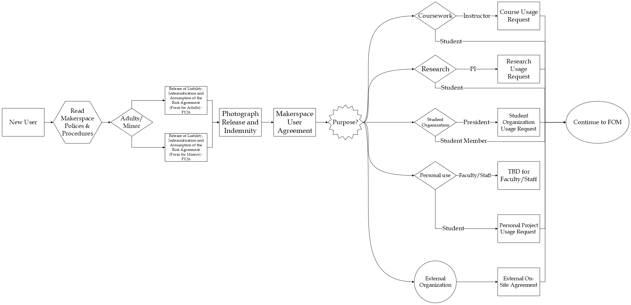
FOM Access Flowchart
Access flowchart

This flowchart outlines the requirements each user must meet before using the facilities

Click here to download the FOM access flowchart png file


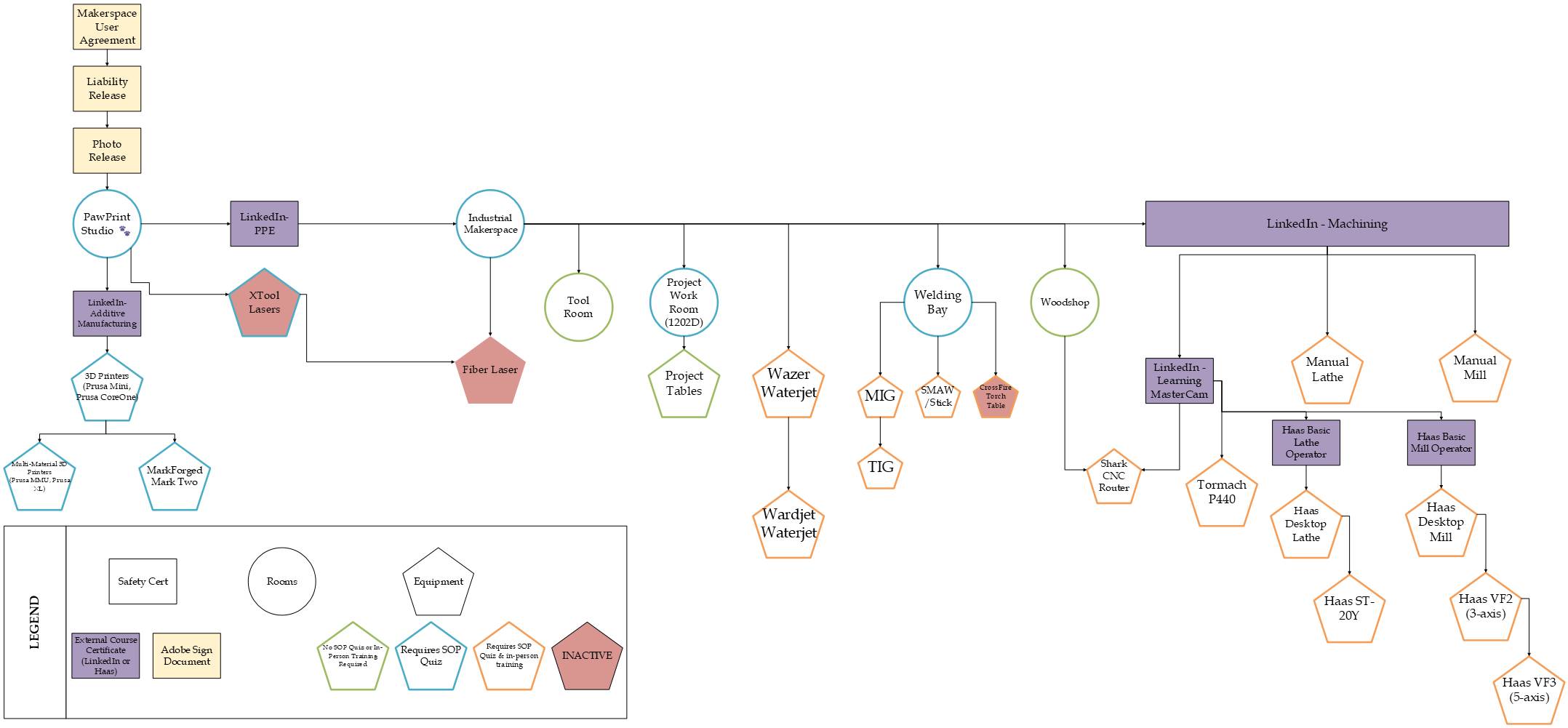
Eq. Access Flowchart
Equipment access flowchart

Check the flowchart for equipment-specific requirements

Click here to download the equipment access flowchart png file